浦东新区土工网价格行情深度解析
随着基础设施建设的不断推进,土工网作为一种重要的工程材料,其需求量逐渐增加,作为上海市的重要区域之一,浦东新区的土工网市场也日渐活跃,本文将围绕“浦东新区土工网价格行情”这一主题展开分析。浦东新区土工网市场概况浦东新...
杨幂星途璀璨,揭秘明星成功的背后故事
在中国娱乐圈的辉煌舞台上,众多明星熠熠生辉,而杨幂无疑是其中的一颗耀眼之星,她以出色的演技、独特的魅力,以及不懈的努力,实现了自己明星梦的成功,我们就来探讨杨幂明星成功的道路。童年时期的萌芽杨幂的明星之路从小就开始萌...
佳木斯红薯价格走势揭秘,最新行情分析与预测
近年来,随着人们对健康饮食的日益关注,红薯作为一种营养丰富、低热量的食品备受青睐,佳木斯地区作为红薯的重要产地之一,其红薯价格行情一直备受关注,本文将对佳木斯红薯价格行情进行分析,探讨其影响因素及未来趋势。佳木斯红薯...
探索无尽知识海洋,百度信息网助你轻松获取宝藏信息!
随着互联网技术的飞速发展,信息爆炸已经成为我们面临的一大挑战,在这个信息海洋中,如何快速准确地获取所需信息成为一大难题。“百度一下信息网”成为了我们探索互联网信息的宝库,本文将带您了解“百度一下信息网”的魅力所在,以...
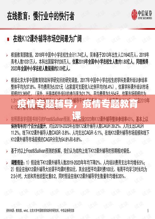
疫情专题辅导,疫情专题教育课
疫情背景与重要性自2019年底新冠病毒(COVID-19)疫情爆发以来,全球各国都面临着前所未有的挑战。这场疫情不仅对人们的生命安全构成了严重威胁,也对全球经济、社会秩序和人民生活造成了深远影响。为了有效应对疫情,...
微观股市参与者,小股民的视角与故事
股市是一个充满活力和机遇的市场,吸引了众多投资者的目光,股票小股民是股市中不可或缺的一部分,他们虽然资金规模有限,但他们的交易活动对于市场的活跃度和流动性起到了重要作用,本文将探讨股票小股民的特点、投资策略、面临的挑...
广东母猪价格今日行情解析
随着国内养殖业的蓬勃发展,母猪价格成为了行业内关注的焦点之一,本文将针对广东地区今日母猪价格行情进行分析,为养殖企业和个人提供有价值的参考信息。背景概述广东省作为国内重要的畜牧业省份之一,其养殖业在国内外享有较高声誉...
国有冰箱品牌TOP10榜单揭晓!
冰箱,作为现代家庭不可或缺的重要家电之一,其品牌与型号繁多,各具特色,在我国冰箱市场中,国有品牌的冰箱以其卓越的性能、良好的口碑和优质的服务赢得了广大消费者的喜爱,下面为您介绍国有冰箱排名前十名,供您参考。海尔冰箱海...
揭秘广场舞风靡背后的故事,你不得不看!
当我们在谈论“百度一下吧广场舞”,我们究竟在谈论什么?广场舞,一种源于中国,近年来在全球范围内逐渐兴起的社区文化活动形式,正以其独特的魅力,吸引着越来越多的人们参与其中,而当我们借助百度搜索这一强大的工具,关于广场舞...
封开县最新动态速递,今日消息一网打尽
封开县,一个充满活力和潜力的地方,近日有不少新的消息和动态,本文将为您带来关于封开县最新的消息,让您了解这片土地上的新发展、新变化。经济发展稳步提升封开县近期的经济发展呈现出稳步上升的趋势,当地政府积极推行各项政策措...














蜀ICP备17014439号-1